Contoh Flowchart, Arti Dan Pengertiannya – Baiklah sahabat Gameboxx.me kali ini kami akan memberikan materinya yang mungkin bisa anda pelajari.
Contoh Flowchart, Arti Dan Pengertiannya
Pernahkah Anda mendengar tentang flowchart? Apa sebenarnya flowchart itu? Di dalam artikel ini kita akan membahas tentang pengertian, simbol, fungsi, dan juga beberapa contoh flowchart. Berikut pembahasannya;
Arti dan Pentingnya Flowchart
Untuk memahami flowchart lebih dalam, membahas soal jenis, contoh, dan lain sebagainya, kita harus tahu apa arti dari Flowchart. Flowchart sendiri atau dalam bahasa Indonesia disebut bagan alir adalah sebuah bagan yang terdapat simbol grafis tertentu yang berguna untuk menyatakan sebuah proses aliran dari algoritma dengan lebih detail dan logis.
Flowchart ini sangat membantu untuk memberikan solusi langkah demi langkah di sebuah proses. Jadi Anda lebih memahami proses dengan lebih detail dan mengetahui bagian mana saja yang mesti Anda periksa. Flowchart juga terdiri dari beberapa anotasi yang bisa sangat membantu. Seperti misalnya oval, panah, wajik, dan lain sebagainya.
Lalu apa pentingnya sebuah flowchart?
- Relationship
Hubungan antar bagian di dalam sistem sangat penting untuk dipahami. Salah satu cara memahami hubungannya adalah dengan menggunakan flowchart. Semakin Anda paham tentang hubungan antar sistem Anda tahu harus kemana ketika ada persoalan. Harus bagian mana dulu yang diselesaikan dan lain sebagainya.
- Analysis
Analisis yang baik akan menghasilkan result yang baik. Flowchart sangat penting untuk membantu Anda melakukan analisis agar bisa memunculkan hasil yang baik.
- Communication
Mengkomunikasikan sebuah logika dengan cara yang efektif itu sulit. Tapi kalau Anda menggunakan flowchart, dengan bantuan anotasi yang sudah disepakati awam, mengkomunikasikan logika jadi lebih mudah.
Simbol Di Dalam Flowchart
- Arus
Simbol pertama dari Flowchart adalah Arus atau juga disebut sebagai Flow Direction. Di dalam simbol ini ada 4 buah simbol lain yang harus Anda pahami. Simbol-simbol tersebut adalah;
- Flow
- Communication Link.
- Offline Connector.
- Connector
- Proses
Kategori simbol yang kedua adalah Proses atau dalam istilah populer Flowchart disebut sebagai Processing Symbols. Ada 8 jenis simbol dalam proses. Proses ini ada hubungannya dengan proses yang terjadi di sebuah program. Simbol-simbol tersebut adalah;
- Process.
- Manual.
- Decision.
- Predefined Process.
- Terminal
- Keying Operation.
- Offline-storage.
- Manual Input.
- I/O

I/O adalah lambang untuk Input/Output. Simbol ini dipakai menyatakan sebuah operasi olahan di sebuah proses input/output yang ada di dalam sebuah sistem flowchart. Ada 6 simbol umum flowchart. Berikut ini 6 simbol tersebut;
- Input/Output.
- Punched Card.
- Magnetic Tape.
- Disk Storage. .
- Document.
- Dispalay.
Jenis dan Contoh Flowchart
- System
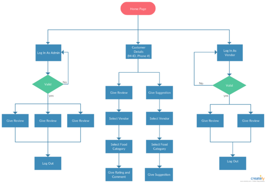
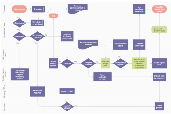
Jenis Flowchart yang pertama adalah System atau juga disebut Bagan Alir Sistem. Di dalam bagan ini ada gambaran dari suatu arus pekerjaan yang menyeluruh atas sistem. Jadi di bagian ini semua urutan prosedur dijelaskan. Intinya flowchart ini memberitahu Anda tentang apa yang sebenarnya dikerjakan oleh sistem.
Contoh Flowchart sistem seperti sistem dalam pabrik, sistem kerja produksi barang, dan beberapa sistem kerja yang lain.
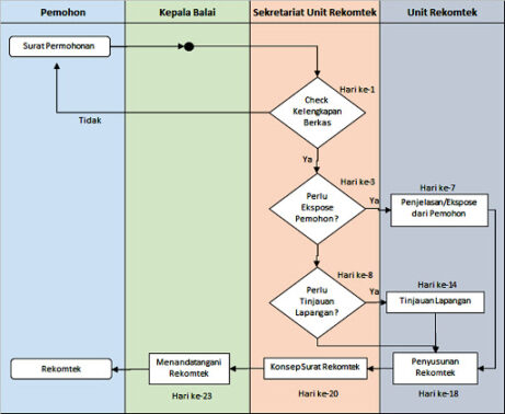
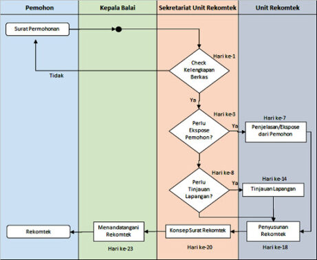
- Document
Nama lain dari bagan ini adalah bagan alir formulir atau Form Flowchart atau disebut juga dengan nama Paperwork Flowchart. Document ini sebenarnya adalah bagian dari System Flowchart. Tapi ia lebih detail pada manajerial laporan, surat, dokumen, dan juga tembusannya.
Beberapa contoh dari flowchart dokumen antara lain; Flow dari dokumen sistem baru calon anggota sebuah perpustakaan dan beberapa contoh yang lain.
- Schematic
Bagan ini memiliki tujuan yang mirip dengan sistem. Tujuannya adalah untuk memberikan gambaran produk di dalam sebuah sistem. Hanya saja perbedaannya adalah Schematic ini memakai simbol System dan gambar teknis. Jadi kalau Anda perhatikan betul akan terlihat jauh lebih detail.
Pembuatan flowchart jenis ini memakan waktu lama karena tingkat detailnya. Salah satu contoh dari Schematic Flowchart adalah Flowchart dari Struktur pembacaan web server.
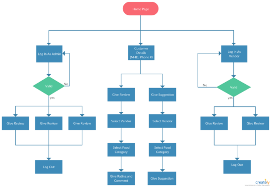
- Program
Tujuan utama dari flowchart ini adalah menjelaskan secara detail setiap langkah dari sebuah proses program. Ada 2 macam Program Flowchart.
- Program Logic Flowchart. Dimana pada bagan ini digunakan untuk menjelaskan setiap langkah yang berada di sebuah program komputer dengan cara selogis mungkin.
- Detailed Computer. Kalau jenis yang ini dipakai untuk menggambarkan instruksi dari sebuah program dengan terperinci. Bagan ini ada di bagian pemrograman.
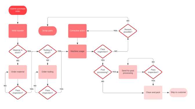
- Process
Gambaran dari sebuah rekayasa industrial yang terpecah lalu menganalisis langkah berikutnya di sebuah sistem atau prosedur adalah pengertian dari Process Flowchart. Bagan ini sangat sering digunakan untuk analisis sistem dan juga pada usaha di sektor industri.
Fungsi Dari Flowchart
Meski terbilang cukup rumit, tapi nyatanya Flowchart sangat berfungsi dan bisa membantu siapa saja yang menggunakannya dengan tepat. Berikut ini beberapa fungsi dari Flowchart yang berhasil dirangkum.
- Memastikan Kalau Program Harus Punya Alur Sendiri
Pertama adalah Flowchart punya fungsi untuk memastikan kalau sebuah program itu sudah punya alurnya sendiri. Tujuannya agar tidak saling silang dan malah membuat proses berjalan ribet dan tidak sederhana.
- Memeriksa Semua Bagian Program
Kemudian flowchart membantu penggunanya untuk mampu melihat di semua bagian dari program. Logikanya, kalau menggunakan flowchart, maka Anda tahu mana saja bagian dari sistem tersebut dan bisa memeriksanya secara detail satu persatu tanpa ada yang terlewat.
- Memperhatikan Proses Program yang Berjalan
Setelah melihat semua bagian program, Anda juga bisa menggunakan Flowchart untuk melihat bagaimana semua proses program berjalan pada tiap bagian. Karena kita tahu alurnya bagaimana, kita tahu harus memeriksa yang mana saja.
- Pedoman untuk Mengembangkan dan Menyusun Sebuah Aplikasi

Terakhir, Flowchart memiliki guna sebagai sebuah pedoman ketika ingin menyusun atau pun mengembangkan sebuah aplikasi. Anda jadi lebih tahu bagaimana harus menyusun sebuah aplikasi dengan lebih baik dan lebih rapi.

Memahami flowchart memang terkesan membingungkan. Tapi ketika Anda sudah paham, flowchart akan sangat mampu membantu Anda keluar dari banyak persoalan tentang sistem dan lain sebagainya.
Demikian Contoh Flowchart, Arti Dan Pengertiannya – Mudah-mudah beberapa uraian ini bisa membantu



















